电话:028-65123888
首页
走进圣弘
圣弘业绩
圣弘文化
圣弘动态
信息化管理系统
加入圣弘
首页
走进圣弘
圣弘注解
发展历程
文化理念
资质荣誉
分公司
服务项目
圣弘业绩
造价咨询
工程监理
招标代理
项目管理
PPP咨询
BIM咨询
全过程工程咨询服务
圣弘文化
宣传片
刊物
圣弘动态
公司动态
行业新闻
团队建设
信息化管理系统
加入圣弘
联系方式
招贤纳士
公司动态
公司动态
行业新闻
团队建设
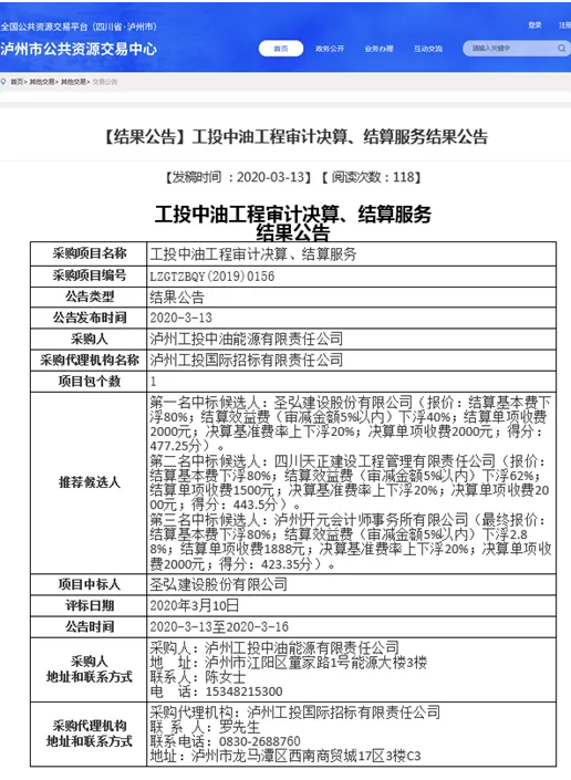
圣弘股份工程造价成功中标--工投中油工程审计决
来源:未知 作者:admin 时间:2020/05/09
2020年3月10日,泸州工投中油能源有限责任公司(采购人)委托第三方,对“工投中油工程审计决算、结算服务”(项目名称)进行公开招标,经评标委员会综合评审,确定圣弘建设股份有限公司为本项目审计决算、结算服务中标单位。
上一篇:
圣弘股份:清明节放假通知!
下一篇:
圣弘股份2019年度功勋项目丨泸州老窖罗汉项目
扫码联系我们
首页
圣弘业绩
电话
走进圣弘